Page 44 - การตรวจอากาศชั้นบน
P. 44

40


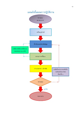
                                          แผนผังขั้นตอนการปฏิบัติงาน



                                                        ตรวจสอบ

                                                       สภาพอากาศ





                                                       เตรียมอุปกรณ  ์







                                                   ตั้งกล้องและอัดแก๊สบัลลูน


                       ี
                    กรณตรวจไม่ถงเวลาทก าหนด
                                   ี่
                              ึ
                      ตามมาตรฐาน (๑๐ นาท)
                                      ี


                                                     ตรวจอากาศชั้นบน







                                                    ค านวณหาค่า / เข้ารหัส      กรณเครองประมวลผลขัดข้อง
                                                                                   ี
                                                                                     ื่
                                                                                   จะต้องด าเนนการใหม่
                                                                                           ิ
                                                                                          ่
                                                                                      ตั้งแต ข้อ ๓


                                                         ตรวจสอบ




                                                                  ถูกต้อง



                                                        กระจายข่าว
   39   40   41   42   43   44   45